Contact
QR code for the current URL

Story Box-ID: 1275528

IR-WORLD.com Finanzkommunikation GmbH Wickepointgasse 13 4611 Buchkirchen, Austria http://www.IRW-Press.com
Contact Ms Barbara Bauer +43 7242 21193011

Desert Gold veröffentlicht aktualisierte PEA für das SMSZ-Projekt mit einem Nachsteuer-NPV (10 %) von 61 Mio. USD und einer IRR von 57 % bei einem Goldpreis von 2.850 USD/Unze für die Lagerstätten Barani und Gourbassi im Westen von Mali

(PresseBox) (Delta, British Columbia, )
Desert Gold Ventures Inc. (TSX.V: DAU, FWB: QXR2, OTC: DAUGF) („Desert Gold” oder das „Unternehmen”) gibt die Ergebnisse seiner vor kurzem aktualisierten vorläufigen wirtschaftlichen Bewertung („PEA”) für die Lagerstätten Barani und Gourbassi bekannt, die sich auf seinem zu 100 % unternehmenseigenen Goldprojekt SMSZ im Westen Malis befinden.

Die aktualisierte PEA beschreibt den Tagebau von Oxidmineralien unter Einbeziehung der Lagerstätte Gourbassi East mit einer prognostizierten Steigerung der Produktion von 18.000 Tonnen pro Monat auf etwa 36.000 Tonnen pro Monat (oder 432.000 Tonnen pro Jahr bei stabiler Produktion) über eine Lebensdauer der Mine von 10 Jahren. Die Studie wurde von Minxcon durchgeführt, wobei die technischen Arbeiten und Kostenschätzungen die für eine PEA üblichen Mindeststandards übertrafen und mit einer Genauigkeit von ±25 % durchgeführt wurden.

Der PEA-Minenplan umfasst insgesamt 130.700 Unzen enthaltenes Gold. Davon können schätzungsweise 113.100 Unzen durch einen einfachen Aufbereitungsablauf mittels Gravitation und CIL gewonnen werden, basierend auf einer durchschnittlichen metallurgischen Gewinnungsrate von 87 %. Bei einem neuen Basisgoldpreis von 2.850 USD/Unze Gold erzielt das Projekt einen Nettobarwert (NPV) nach Steuern bei einem Diskontsatz von 10 % in Höhe von 61 Millionen USD, einen internen Zinsfuß (IRR) von 57 % und eine prognostizierte Amortisationszeit von 2,5 Jahren.

Bei einem aktuellen Spotpreis von 4.070 USD/Unze Gold erzielt das Projekt einen Nettobarwert (NPV) nach Steuern bei einem Diskontsatz von 10 % von 124 Millionen USD, einen internen Zinsfuß (IRR) von 101 % und eine prognostizierte Amortisationszeit von 2,1 Jahren.

Der Abbauplan sieht weiterhin eine Aufteilung in zwei Phasen vor, beginnend mit dem Tagebau in Barani East und anschließend den Übergang zu den Lagerstätten in Gourbassi. Für die erste Produktionsphase wird in Barani eine modulare Gravitations- und CIL-Aufbereitungsanlage in Betrieb genommen, die später mit der Verlagerung des Betriebs nach Gourbassi ebenfalls dorthin verlegt wird. Dieser schrittweise Ansatz trägt dazu bei, die anfänglichen Kapitalkosten niedrig zu halten, doppelte Infrastrukturen zu vermeiden und ermöglicht es dem Unternehmen, die Werte aus mehreren Oxid-Goldzonen auf dem SMSZ-Projekt auf flexible und kosteneffiziente Weise zu erschließen.

Highlights der PEA:

Nettobarwert nach Steuern10 % von 61 Millionen $ und interner Zinsfuß (IRR) nach Steuern von 57 % basierend auf einem Goldpreis von 2.850 $/Unze Gold

Verdopplung der Goldproduktion von 18,3 Kilotonnen pro Monat auf 36 Kilotonnen pro Monat

Hinzufügung der Oxid- und Übergangsgrube Gourbassi East

Änderung der Basisprognose von 2.500 $ auf 2.850 $

Finanzierungsbedarf stieg von 16 Millionen $ auf 23 Millionen $, um die Produktion zu steigern

Aktualisierte Lebensdauer der Mine von 10 Jahren

Gesamtkosten pro Unze („AISC“) von 1.137 USD

Amortisation nach Steuern von 30 Monaten bei einem Basiswert von 2.850 $/Unze Gold

Kumulativer Cashflow von 126 Millionen $ nach Steuern über 10 Jahre bei Basisannahmen

Gesamte verwertbare Goldproduktion von 113.100 Unzen

Durchschnittliches Abraumverhältnis für den Gesamtbetrieb wird auf 2,60:1 geschätzt

Jared Scharf, CEO des Unternehmens, kommentierte: „Wir freuen uns sehr, unsere bisherige Minenstrategie weiter zu stärken. Da weniger als 10 % der gesamten Goldressourcen des Projekts SMSZ in diese Studie einbezogen wurden, besteht erhebliches Potenzial, die Wirtschaftlichkeit des Projekts zu verbessern und den Betrieb im Laufe der Zeit erheblich auszuweiten. Der Bergbauansatz wurde bewusst so konzipiert, dass er aus verarbeitungstechnischer Sicht modular und flexibel bleibt, was uns im Verlauf des Projekts maximale operative Flexibilität verschafft. Die Einbeziehung von Gourbassi East in das aktuelle Modell sowie die Verdopplung der Produktion auf 36 Kilotonnen pro Monat sind ein weiterer wichtiger Schritt zur Verkürzung der Amortisationszeit und zur Verlängerung der Lebensdauer der Mine. Die Exploration wird weiterhin eine wichtige Priorität in Barani, Gourbassi und Gourbassi East sein, wo mehrere Ziele in der Nähe der Mine ein klares Potenzial für schnelle Ergänzungen der zukünftigen Minenpläne bieten. In Verbindung mit zahlreichen Brownfield-Möglichkeiten in der Nähe der Startgrube Barani sieht das Management eine hohe Wahrscheinlichkeit, diesen Betrieb im Laufe der Zeit erheblich auszuweiten.“

 

Finanzanalyse und Sensitivitäten

Das SMSZ-Projekt wird voraussichtlich einen gesamten freien Cashflow nach Steuern in Höhe von 126 Millionen $ generieren, was einem Durchschnitt von etwa 12,6 Millionen $ pro Jahr über die 10-jährige Lebensdauer der Mine entspricht. Der Cashflow ist über die gesamte Projektlaufzeit hinweg im Allgemeinen stabil, wobei während des Übergangs zwischen dem Abbau in Barani und Gourbassi ein leichter Rückgang zu erwarten ist. Dies spiegelt die geplante Verlagerung und Inbetriebnahme der modularen Aufbereitungsanlage wider und ist bereits im Gesamtzeitplan und in den Finanzdaten berücksichtigt.

Das SMSZ-Projekt weist eine starke Hebelwirkung auf den Goldpreis auf, wie aus der Sensitivitätsanalyse in Tabelle 2 hervorgeht. Angesichts des kontinuierlich steigenden Goldmarktes wurde ein neues Basisszenario von 2.850 USD pro Unze erstellt. Das Projekt erzielt einen NPV (10 %) nach Steuern von 61 Millionen USD bei einer IRR nach Steuern von 57 %. Bei einem höheren Goldpreis von 3.350 USD pro Unze steigt der NPV nach Steuern auf 87 Millionen USD bei einer IRR von 76 %. Diese Sensitivitäten dienen nur zur Veranschaulichung und gehen davon aus, dass alle anderen Parameter konstant bleiben.

 

Goldproduktion

Die durchschnittliche jährliche Goldproduktion über die gesamte Lebensdauer der Mine wird auf 11.300 Unzen (oder ca. 942 Unzen pro Monat) geschätzt, wobei die gesamte verwertbare Goldproduktion für die Lagerstätten Barani und Gourbassi auf insgesamt etwa 113.100 Unzen prognostiziert wird.

Kapitalkosten

Die anfänglichen Kapitalkosten werden auf etwa 20 Millionen $ geschätzt, die laufenden Kapitalkosten über die gesamte Lebensdauer der Mine werden auf 16 Millionen $ veranschlagt. Für die direkten Kapitalkosten wurde eine Rückstellung für unvorhergesehene Ausgaben in Höhe von 20 % gebildet. Diese Schätzungen basieren auf aktuellen Preisdaten, einschließlich Angeboten regionaler Lieferanten, und wurden mit den Kostenstrukturen vergleichbarer Goldbetriebe in Westafrika abgeglichen.

Das Anfangskapital fließt größtenteils in die Entwicklung der Lagerstätte Barani East, einschließlich der Installation der modularen Aufbereitungsanlage. Die laufenden Kapitalkosten sind in erster Linie für die Verlegung dieser Anlage in der zweiten Phase des Bergbaus vom Standort Barani East an den Standort Gourbassi vorgesehen. Durch den Einsatz einer modularen Anlage, die erneut eingesetzt statt dupliziert werden kann, hat Desert Gold die Vorlaufkosten erheblich reduziert. Dieser schrittweise Ansatz trägt dazu bei, die Anfangsausgaben zu kontrollieren und unnötige Überschneidungen bei der Infrastruktur zu vermeiden. Eine Aufschlüsselung der geschätzten Anfangsinvestitionen in Höhe von insgesamt 20 Millionen USD ist in Tabelle 2 dargestellt.

Cash-Kosten

Die Gesamt-Cash-Kosten für das SMSZ-Projekt werden auf 29,70 $ pro aufbereitete Tonne oder 1.114 $ pro Unze förderbarem Gold geschätzt. Die nachhaltigen Gesamtkosten (AISC) werden auf 1.137 $ pro Unze geschätzt. Diese Betriebskosten spiegeln die Nutzung einer modularen Infrastruktur, niedrige Abraumverhältnisse in Gourbassi und den eigenständigen Betrieb des Bergwerks wider, was insgesamt zu niedrigeren Kosten pro Tonne im Vergleich zu regionalen Wettbewerbern führt. Die Gesamtkosten (einschließlich Kapital) werden auf 1.437 $ pro Unze förderbarem Gold geschätzt.

Die Kostenschätzungen basieren auf Angeboten von Lieferanten, aktuellen Annahmen zu Kraftstoff- und Arbeitskosten in Mali sowie einem Vergleich mit ähnlichen Oxidgoldbetrieben in Westafrika.

Mineralressourcenschätzung

Die aktuelle vorläufige wirtschaftliche Bewertung (PEA) für das SMSZ-Projekt von Desert Gold konzentriert sich ausschließlich auf Oxid- und Übergangsmineralisierungen innerhalb optimierter Tagebaugruben in den Lagerstätten Barani East, Barani Gap, Gourbassi West, Gourbassi West North und Gourbassi East. Diese vier Zonen tragen zusammen etwa 130.700 Unzen Gold zum Minenplan bei (nach Abzug der Abbau-Modifizierungsfaktoren), bei einem durchschnittlichen Gehalt von 0,96 g/t Au und einer prognostizierten Goldgewinnungsrate von 87 % durch konventionelle CIL-Aufbereitung, was etwa 113.100 Unzen gewinnbarem Gold entspricht.

Wichtig ist, dass die Studie einige der kleineren Gruben, die während der PEA identifiziert wurden und die in zukünftigen technischen Arbeiten zusätzliches Potenzial bieten könnten, nicht berücksichtigt. Darüber hinaus liegt der aktuelle Cut-off-Gehalt für die Berichterstattung der Mineralressourcenschätzung (MRE) bei 0,2 g/t Au.

Die gesamten nachgewiesenen und angedeuteten Ressourcen (M&I) belaufen sich nun auf 11,12 Mio. Tonnen mit einem Gehalt von 0,94 g/t Au für 336.800 Unzen, während die vermuteten Ressourcen insgesamt 27,16 Mio. Tonnen mit einem Gehalt von 1,01 g/t Au für 879.900 Unzen umfassen. Die Gesamtmenge in Unzen spiegelt die Oxid-, Übergangs- und Sulfid-/Frischmineralisierung für das SMSZ-Projekt wider. Die PEA konzentrierte sich nur auf das Oxid- und Übergangsmaterial und daher wurden die PEA-Gruben auf das Oxid- und Übergangsmaterial optimiert. Der Ausschluss der Sulfide, die ca. 45 % zur MRE in Barani und Gourbassi beitragen, würde auch dazu führen, dass weniger Oxid- und Übergangsmaterial in den PEA-Gruben enthalten ist. Die in Tabelle 4 hervorgehobenen Lagerstätten Gourbassi West, Gourbassi West North, Gourbassi East, Barani Gap und Barani East tragen ca. 648.000 Unzen aus Oxid-, Übergangs- und frischem mineralisierten Material zur MRE bei. Das oxidische mineralisierte Material und das mineralisierte Übergangsmaterial in diesen vier Gebieten umfasst ca. 285.000 Unzen Gold.

Wichtige Explorationsziele wie Mogoyafara South, Linnguekoto West und das Gebiet Keniegoulou wurden nicht in die aktuelle PEA einbezogen, obwohl sie zusammen erhebliche vermutete Ressourcen beherbergen und ein klares Aufwärtspotenzial für eine zukünftige Erweiterung darstellen. Insgesamt verbleiben über 1 Million Unzen Gold außerhalb der aktuellen PEA-Grubenmodelle (Ressourcen, die tiefer, schmaler sind oder höhere Abraumverhältnisse erfordern) und könnten nach zusätzlichen Bohrungen und Studien in nachfolgende Entwicklungsszenarien integriert werden.

Bergbau

Das SMSZ-Projekt befindet sich in einem sanft hügeligen Gelände im Südwesten Malis. Die regionale Topografie, das halbtrockene Klima und die gut ausgebaute Infrastruktur eignen sich gut für konventionelle Tagebaumethoden, wobei zum jetzigen Zeitpunkt kein Untertagebau geplant ist. Die aktuelle PEA zielt auf flach liegende Oxid- und Übergangsmaterialien aus den Lagerstätten Barani East, Gourbassi West, Gourbassi West North und Gourbassi East ab. Unterhalb dieser Gruben existiert zwar eine tiefere Sulfidmineralisierung, diese wurde jedoch im aktuellen Abbauplan nicht berücksichtigt, könnte aber in zukünftigen technischen Studien evaluiert werden.

Der Bergbau wird in drei unabhängigen Tagebaugruben erfolgen, die jeweils in Pushback-Phasen erschlossen werden. Die Neigung der Grubenwände wurde unter Berücksichtigung geotechnischer Kriterien und der bei der Grubenoptimierung beobachteten Materialfestigkeit mit einer Kombination aus 25° zwischen den Zufahrtsrampen in Saprolit und 44°-Winkeln in Übergangs- und Frischgestein ausgelegt. Angesichts des hohen Anteils an Oxid- und Übergangserz wird erwartet, dass ein erheblicher Teil des Materials (insbesondere in den oberen Abbauterrassen) frei abbaubar ist und nur minimale bis gar keine Sprengarbeiten erfordert.

Um die Selektivität des Abbaus zu gewährleisten und die Verwässerung zu begrenzen, werden die Erzzonen mit 5 m hohen Abbauterrassen und einer Flotte mittelgroßer Hydraulikbagger (ca. 5 m³) und 35–40 t-Muldenkippern abgebaut. Abraum und tiefer liegendes Übergangsmaterial werden auf 10 m hohen Abbauterrassen mit größeren Bohrgeräten und Baggern abgebaut, wobei bei Bedarf herkömmliche Sprengverfahren zum Einsatz kommen. Der Abbau wird mit einer eigenen Flotte durchgeführt, wobei in jeder Grube zusätzliche Ausrüstung wie Planierraupen, Wasserwagen, Planiergeräte und leichte Fahrzeuge zum Einsatz kommen.

Der Tagebau ist so ausgelegt, dass in zwei Phasen durchschnittlich 1.200 Tonnen pro Tag (tpd) mineralisiertes Material gefördert werden, das zwischen Barani und Gourbassi aufgeteilt wird. Der Spitzenwert für den Materialtransport über die Gruben hinweg wird voraussichtlich insgesamt ~12.000 tpd erreichen, wenn man das Abraumgestein in Barani und maximal ~5.400 tpd in Gourbassi berücksichtigt.

Insgesamt sollen während der 10-jährigen Lebensdauer der Mine etwa 11 Mio. Tonnen Abraum und 4,24 Mio. Tonnen Erz abgebaut werden, was einem Abraumverhältnis von 2,60:1 entspricht. Das geförderte Erz hat einen durchschnittlichen Gehalt von 0,96 g/t Au, und metallurgische Tests zeigen eine Prozessgewinnungsrate von 87 %, was zu einer geschätzten Goldgewinnung von 113.100 Unzen führt. (Nach Anwendung der Umrechnungsfaktoren für den Bergbau)

Das Erz wird entweder direkt in die modulare CIL-Aufbereitungsanlage geleitet oder vorübergehend für die Vermischung auf Halde geschüttet. Das taube Gestein wird zu ausgewiesenen Abraumhalden transportiert oder je nach Bedarf für den Bau von Bergeteichdämmen und Transportwegen verwendet.

Die folgende Tabelle zeigt die Mineralressourcen in den PEA-Gruben. Die Gruben wurden nur für oxidisches mineralisiertes Material und mineralisiertes Übergangsmaterial optimiert. Frisches mineralisiertes Material wurde während des Grubenoptimierungsprozesses ausgeschlossen, sodass die PEA-Gruben in Gourbassi nur 1 % des sulfidischen mineralisierten Materials und die PEA-Gruben in Barani gar kein sulfidisches mineralisiertes Material enthalten.

Metallurgie

Die bisher durchgeführten metallurgischen Testarbeiten stützen einen konventionellen, risikoarmen Aufbereitungsablauf für das SMSZ-Projekt. Die Tests konzentrierten sich auf das oberflächennahe Oxid- und Übergangsmaterial aus den Lagerstätten Barani East, Gourbassi West und Gourbassi West North, die alle eine nur durch Zerkleinerung aufschließbare (free milling) Goldmineralisierung aufweisen, die für die Gewinnung mittels Gravitationsverfahren mit anschließender Carbon-in-Leach-Aufbereitung (CIL) geeignet ist.

Vorläufige Flaschenroll- und Gravitationsgewinnungstests in Kombination mit regionalen Analogien deuten auf eine durchschnittliche Goldgewinnungsrate von 87 % hin, wobei lokale Gewinnungsraten im Oxidmaterial von Gourbassi West bis zu 91 % erreichen. Wichtig ist, dass keine nennenswerten schwer aufschließbaren Minerale oder ein sog. Preg-robbing (Goldgewinnung wird aufgrund des Vorhandenseins von natürlich vorkommenden kohlenstoffhaltigen Materialien gehemmt) festgestellt wurden und das Erz sich durch geringe Abrasivität und weiche saprolitische Texturen auszeichnet, was sowohl die Kapital- als auch die Betriebskosten im Zusammenhang mit der Zerkleinerung reduziert.

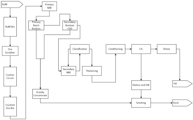
Die vorgeschlagene modulare Aufbereitungsanlage wird zunächst mit einer Kapazität von 36 Kilotonnen pro Monat in Barani in Betrieb genommen und später nach Gourbassi verlegt, um einen stufenweisen Entwicklungsplan zu unterstützen. Der Kreislauf umfasst:

- Reinigen und Zerkleinern

- Gravitationsabscheidung (Knelson + CVD)

- Sekundäre Zerkleinerung der Rückstände aus Gravitationsabscheidung

- CIL-Laugung, Elution, elektrolytische Gewinnung und Schmelzen

Zugang und Infrastruktur

Das SMSZ-Projekt profitiert von seiner Lage in einem gut erschlossenen Bergbaurevier im Südwesten Malis, etwa 15 km von Kenieba entfernt und in Transportentfernung zu mehreren Goldminen von Weltklasse. Die Region ist durch ein Netz aus asphaltierten Straßen und gut gepflegten Schotterstraßen erschlossen, die eine ganzjährige Zufahrt zum Standort und direkte logistische Verbindungen nach Bamako und Senegal ermöglichen.

Desert Gold hat das SMSZ-Projekt für eine schrittweise, kapitaleffiziente Entwicklung positioniert, indem es die bestehende Straßeninfrastruktur, eine Oxidressource mit geringem Abraumverhältnis und ein modulares Anlagendesign nutzt, das während der Lebensdauer der Mine von Barani nach Gourbassi verlegt wird. Durch diesen schrittweisen Ansatz werden doppelte Infrastrukturen vermieden und die Vorlaufkosten erheblich reduziert.

Das derzeitige Explorationscamp ist vollständig für den Feldbetrieb ausgestattet und verfügt bereits über Kernprotokollierungs- und -lagerungseinrichtungen, provisorische Unterkünfte und logistische Bereitstellungsbereiche. Während der Produktion wird die wichtigste Standortinfrastruktur Folgendes umfassen:

Eine modulare 36-ktpm-Gravitations- und CIL-Aufbereitungsanlage (zunächst in Barani, später nach Gourbassi verlegt)

- Stromversorgung mittels Dieselgeneratoren (installierte Leistung 3,0 MVA)

- Wasserversorgung durch Grubenentwässerung und Regenwassersammlung

- Einrichtungen zur Lagerung der Aufbereitungsrückstände (Tailings) und des Abraums in beiden Grubenbereichen

- Zufahrtsstraßen, Wartungseinrichtungen und mobile Hilfsgeräte

- Ein voll ausgestattetes Camp und Büros für das Betriebspersonal

Die sanft hügelige Topografie des Standorts, die weiche, in Oxidgestein beherbergte Mineralisierung und der Zugang zu lokalen Arbeitskräften machen das Projekt für eine schnelle und kostengünstige Erschließung noch attraktiver.

Nächste Schritte

Das Unternehmen befindet sich in fortgeschrittenen Gesprächen mit potenziellen Partnern, um die Finanzierung für den möglichst baldigen Baubeginn in Barani East sicherzustellen. Das Unternehmen prüft derzeit eine Reihe von Finanzierungsoptionen und hofft, dem Markt in naher Zukunft wesentliche Informationen zu diesem Thema zur Verfügung stellen zu können. Bestimmte Vorarbeiten für den Abbau haben am Standort Barani bereits begonnen, darunter die Fertigstellung des Sicherheitszauns um die Startgrube in Barani East.

Weitere geotechnische Arbeiten in der Grube Barani East werden in Betracht gezogen, da das Management der Ansicht ist, dass sich eine Möglichkeit zur weiteren Optimierung des Grubenentwurfs bietet, mit dem vorrangigen Ziel, die Grube zu vertiefen und das Abraumverhältnis gegenüber dem bestehenden PEA-Modell zu verringern.

Bei der genehmigten Kleinmine Barani und den Lagerstätten Gourbassi West/West North und Gourbassi East wurden neue Bohrprogramme geplant, um die Ausdehnung entlang starker Streichrichtungen und in die Tiefe bekannter Goldzonen zu überprüfen, mit dem Ziel, die bestehenden Goldzonen zu erweitern und neue Goldzonen in den Minenplan aufzunehmen.

Über Desert Gold Ventures

Desert Gold Ventures Inc. ist ein Goldexplorationsunternehmen, das Konzessionsgebiete in Mali und Côte d'Ivoire kontrolliert. Dazu gehören das 440 km² große SMSZ-Projekt im Westen Malis sowie das neu optionierte 297 km² große Goldprojekt Tiegba im Westen der Côte d'Ivoire innerhalb des produktiven Birimian-Grünsteingürtels.

Für weitere Informationen besuchen Sie bitte unsere Website unter www.desertgold.ca oder kontaktieren Sie uns.

Jared Scharf, President und CEO
Email: jared.scharf@desertgold.ca

Qualifizierte Sachverständige

Die vorläufige Wirtschaftlichkeitsbewertung (Preliminary Economic Assessment, PEA) sowie die zugehörige Schätzung der Mineralressourcen (Mineral Resource Estimate, MRE) für das SMSZ-Projekt wurden von der Minxcon Group erstellt. Die Ausarbeitung erfolgte gemäß den Definitionen und Richtlinien des Canadian Institute of Mining, Metallurgy and Petroleum (CIM), wie sie im National Instrument 43-101 – Standards of Disclosure for Mineral Projects – durch Verweis übernommen wurden. Die Schätzungen entsprechen zudem den CIM Best Practice Guidelines for Mineral Resource Estimation (2019).

Die fachlichen Inhalte dieser Pressemitteilung – einschließlich der Datenverifizierung und Interpretation im Zusammenhang mit der PEA und MRE – wurden unter der Aufsicht von Herrn Daniel (Daan) van Heerden (B Eng (Min.), MCom (Bus. Admin.), MMC, Pr.Eng. (Reg.-Nr. 20050318), FSAIMM (Reg.-Nr. 37309), AMMSA) erstellt und geprüft. Herr van Heerden ist Director bei Minxcon, ein qualifizierter Sachverständiger (Qualified Person, QP) im Sinne des NI 43-101 und gilt als unabhängig von Desert Gold Ventures Inc. Der vollständige NI 43-101-konforme Fachbericht zum SMSZ-Projekt wird innerhalb von 45 Tagen nach Veröffentlichung dieser Mitteilung auf SEDAR+ (www.sedarplus.ca) eingereicht und verfügbar sein.

Die in dieser Pressemitteilung enthaltenen wissenschaftlichen und technischen Informationen wurden zudem von Ty Magee (M.Sc., P.Geo), einem qualifizierten Sachverständigen (Qualified Person) gemäß National Instrument 43-101 – Standards of Disclosure for Mineral Projects – geprüft und genehmigt. Herr Magee ist Berater und Consultant von Desert Gold Ventures und gilt als unabhängig vom Unternehmen.

Die Ausgangssprache (in der Regel Englisch), in der der Originaltext veröffentlicht wird, ist die offizielle, autorisierte und rechtsgültige Version. Diese Übersetzung wird zur besseren Verständigung mitgeliefert. Die deutschsprachige Fassung kann gekürzt oder zusammengefasst sein. Es wird keine Verantwortung oder Haftung für den Inhalt, die Richtigkeit, die Angemessenheit oder die Genauigkeit dieser Übersetzung übernommen. Aus Sicht des Übersetzers stellt die Meldung keine Kauf- oder Verkaufsempfehlung dar! Bitte beachten Sie die englische Originalmeldung auf www.sedarplus.ca , www.sec.govwww.asx.com.au/ oder auf der Firmenwebsite!

Übermittelt durch das IRW-Press News-Service der IR-WORLD.com Finanzkommunikation GmbH

Für den Inhalt der Mitteilung bzw. des Research ist alleine der Ersteller der Nachricht verantwortlich. Diese Meldung ist keine Anlageberatung oder Aufforderung zum Abschluss bestimmter Börsengeschäfte.

Attachments

Website Promotion

Website Promotion
The publisher indicated in each case (see company info by clicking on image/title or company info in the right-hand column) is solely responsible for the stories above, the event or job offer shown and for the image and audio material displayed. As a rule, the publisher is also the author of the texts and the attached image, audio and information material. The use of information published here is generally free of charge for personal information and editorial processing. Please clarify any copyright issues with the stated publisher before further use. In case of publication, please send a specimen copy to service@pressebox.de.
Important note:

Systematic data storage as well as the use of even parts of this database are only permitted with the written consent of unn | UNITED NEWS NETWORK GmbH.

unn | UNITED NEWS NETWORK GmbH 2002–2025, All rights reserved

The publisher indicated in each case (see company info by clicking on image/title or company info in the right-hand column) is solely responsible for the stories above, the event or job offer shown and for the image and audio material displayed. As a rule, the publisher is also the author of the texts and the attached image, audio and information material. The use of information published here is generally free of charge for personal information and editorial processing. Please clarify any copyright issues with the stated publisher before further use. In case of publication, please send a specimen copy to service@pressebox.de.