84 kB; Jpeg Image
Modern und intuitiv: die neue Datenbank von fokus GEFAHRGUT für Gefahrgutinformationen und Beförderungspapiere. (©Foto: TECVIA Media GmbH)
534 kB; Jpeg Image
How manufacturing companies can set standards when it comes to securing CAD data
702 kB; Jpeg Image
KISTERS 3DViewStation ist führende Integrationslösung für Visualisierung in Automobil-Produkt-Konfiguratoren
510 kB; Jpeg Image
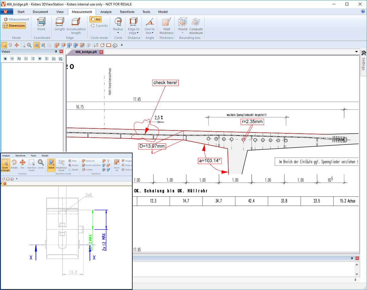
Tips for working more efficiently with 3D CAD visualization software
432 kB; PNG Image
Integration der beiden Systeme von KISTERS und retoflow mit Synchronisierung des digitalen Zwillings.
1 MB; PNG Image
Auf der E-world 2025 präsentiert die KISTERS AG ihre IT-Plattform für eine dynamische Energiewirtschaft, darunter u.a. das brandneue BelVis+ PFM, rollenübergreifende Lösungen zum Steuern in der Niederspannung nach §14a EnWG, sowie das MSB-Cockpit für einen effizienten Messstellenbetrieb.
507 kB; Jpeg Image
3D-CAD
536 kB; Jpeg Image
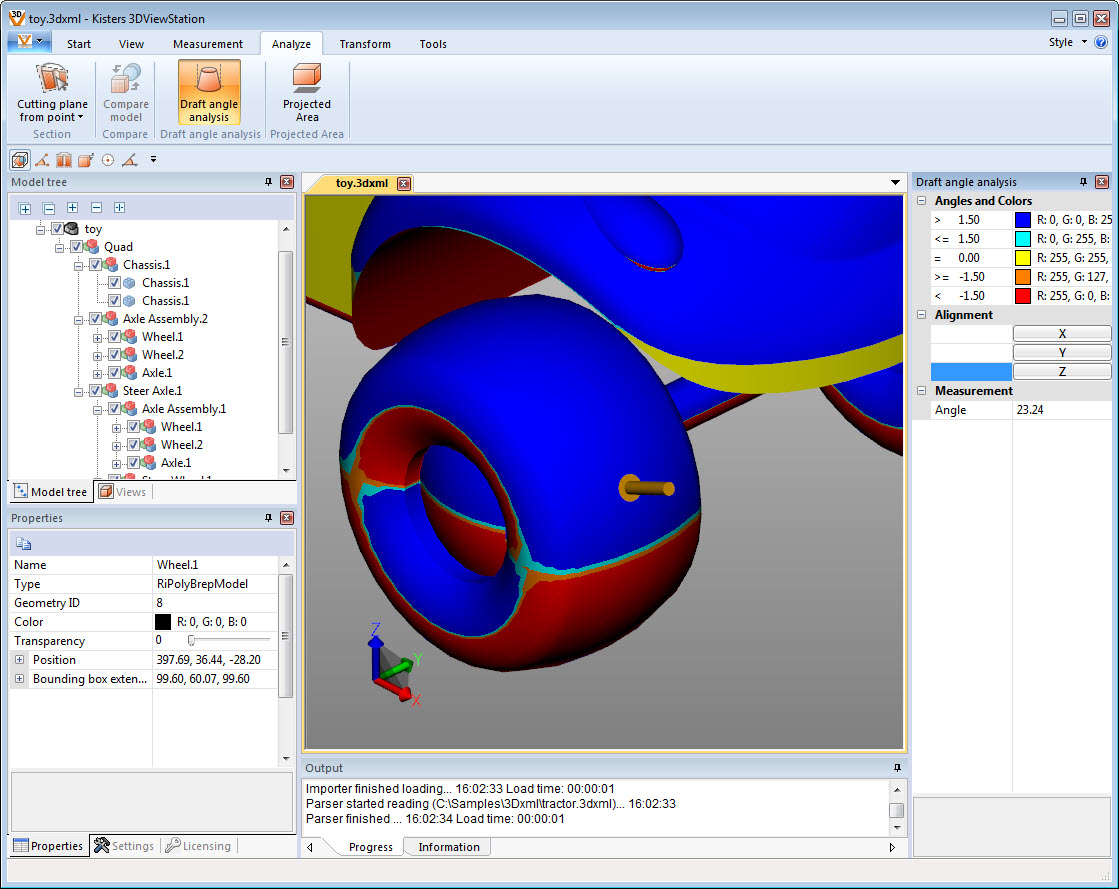
Wie eine leistungsfähige Visualisierung das Model Based Enterprise (MBE) unterstützt
883 kB; Jpeg Image
Seit Jahresanfang sind 20 Wilken Kunden in die KISTERS-Plattform für den Redispatch 2.0 gewechselt, die den kompletten Prozess abgedeckt – von der Anlagenanbindung und -verwaltung über die Progno-se, Netzbetreiberkoordination, Abrufumsetzung, Ausfallarbeitsermittlung bis hin zur Bilanzierung und Abrechnung. (Quelle: KISTERS)
695 kB; Jpeg Image
Kisters EnterpriseVisualisierung
203 kB; PNG Image
Der neue MJP 300W Wachsdrucker arbeitet mit 8µm Schichtstärke
2 MB; Jpeg Image
3D gedrucktes Urmodell für den Urmodell für den industriellen Feinguss
3D gedruckte Wachsurmodelle für die Schmuckerstellung
16 kB; Jpeg Image
Figure 4 135 - 3D Systems Kunststoffdrucker für Steckkontakte
3 MB; PNG Image
3D-Systems-Figure-4-135 Rückwand-Steckverbinder mit dem Material 75C-FRL94 V0-Zertifizierung bei dünnen Wandstärken von nur 0,4 mm
607 kB; Jpeg Image
Höhere Erlöse und mehr Transparenz bei der Regelenergievermarktung.
490 kB; Jpeg Image
Qualität sichtbar gemacht, dank leistungsfähiger 3DViewStation Grafik
745 kB; Jpeg Image
Mit der Kisters 3DViewStation komplexeste 3D CAD-Daten beherrschen
546 kB; Jpeg Image
Dr. Volker Bühner, Dr. Markus Probst und Thilo Wildeshaus, die drei Leiter des Geschäftsbereichs Energie der KISTERS Gruppe (Quelle: KISTERS)
380 kB; Jpeg Image
Schnell, effizient und günstig: Mit der Kisters 3DViewStation 3D Arbeits- und Reparaturanleitungen einfach erstellen und pflegen
Fast, efficient and affordable: Create and maintain 3D work and repair instructions easily with Kisters 3DViewStation
388 kB; Jpeg Image
KISTERS 3DViewStation: Schutz sensibler 3D CAD Daten, egal von wo Sie arbeiten
383 kB; Jpeg Image
KISTERS 3DViewStation: Protecting Sensitive 3D CAD Data, No Matter Where You Work
538 kB; Jpeg Image
KISTERS 3DViewStation: verbesserte Effizienz durch optimierte Bedienoberfläche
125 kB; Jpeg Image
PSLA: Es gibt ein neues 3D Druckverfahren mit der Bezeichnung PSLA, und wir glauben, dass alle Unternehmen, die bereits Funktionsbauteile, Betriebshilfsmittel und Serienteile selbst additiv fertigen, hier einmal genauer hinschauen sollten. Selbst erfahrene 3D Druckspezialisten unter Ihnen werden beeindruckt sein von der – im Schichtbau – so noch nicht dagewesenen Produktivität, Bauteilqualität und Werkstoffpalette.
151 kB; Jpeg Image
Alle 3D Druckertechnologien aus einer Hand Das Produktportfolio von 3D Systems umfasst alle professionellen 3D Druckverfahren, sodass bei der Auswahl einer geeigneten 3D Drucktechnologie Ihre individuellen Anforderung im Vordergrund stehen. Professionelle 3D Systems 3D Drucker für Kunststoff Funktions Prototypen, Kleinserien, endbelastbare Bauteile, Anschauungsmodelle 3D SYSTEMS 3D DRUCKER | Beratung, Vertrieb + Service Nutzen Sie unsere Fachkompetenz, bereits in einem ersten Telefonat geben w
9 MB; Jpeg Image
Meilenstein in der Umsetzung von §14a EnWG erreicht. Die netzorientierte Steuerung nach §14a EWG ist mit der KISTERS-IT-Plattform bereits vier Monate vor Stichtag inkl. BDEW-API durchführbar.
733 kB; Jpeg Image
KISTERS 3DViewStation: A Versatile Tool for Industries and Niche Markets
10 MB; Jpeg Image
Verjüngtes Führungsteam bei KISTERS: Vertriebsleiter Torsten Koopmann, Consulting-Leiter Andreas Forkel und Projektmanagementleiter Marcus Schröbel.
498 kB; Jpeg Image
KISTERS 3DViewStation: Germar Nikol – Der Visionär hinter der Erfolgsgeschichte
3 MB; Jpeg Image
Auf der E-world 2025 präsentiert die KISTERS AG ihre IT-Plattform für eine dynamische Energiewirtschaft, darunter u.a. das Niederspannungscockpit zur Umsetzung von §14a EnWG, das eigenständige MSB-Cockpit inkl. CLS-Steuerung sowie das Kundenportal für dynamische Tarife.
Gefahrguttransporte müssen sicher sein, nicht nur auf der Straße, auch auf Schienen, in der Luft und auf See.
391 kB; Jpeg Image
KISTERS 3DViewStation: Schnelligkeit und Präzision in dem neuen JT-Importer
179 kB; Jpeg Image
KISTERS 3DViewStation: Neuer Strukturvergleich ab sofort verfügbar
529 kB; Jpeg Image
Das größte Stadtwerk der Schweiz ‚ewz – Elektrizitätswerk der Stadt Zürich‘ setzt zur Steuerung, Überwachung und Planung des Stromnetzes der Stadt Zürich und Teilen des Kantons Graubünden das KISTERS-Leitsystem ControlStar ein.
790 kB; PNG Image
KISTERS 3DViewStation: Geniale 3D-Visualisierung für intuitiven HMI Einsatz
348 kB; Jpeg Image
Griechenlands größter Stromversorger PPC setzt auf KISTERS-Lösungen für Prognose und Beschaffungsvorbereitung. Von links nach rechts: Massimo Antinarelli (Business Development & Bid Manager KISTERS Energy International), Konstantinos Sofos (Director B2B Pricing & Demand Forecast bei PPC), Maria Bogri (Head of Demand Forecast Applications bei PPC), Paul Cibis (Senior Sales Manager KISTERS Energy International).
322 kB; Jpeg Image
KISTERS 3DViewStation: Mit Modellbasiertem Design zum Modellbasierten Unternehmen (MBE)
305 kB; Jpeg Image
Das BelVis+ Kundenportal des Aachener IT-Dienstleisters KISTERS AG unterstützt Energielieferanten bei der Umsetzung der gesetzlichen Vorgaben für dynamische Tarife (nach §41a EnWG).
460 kB; Jpeg Image
KISTERS 3DViewStation: Unterstützung für 3D CAD Kollaboration mit Lieferanten
294 kB; Jpeg Image
Bild: Die neue IT-Lösung zur Raffinerieoptimierung von KISTERS und ENEXSA zeigt Raffineriebetreibern, wie sie beispielsweise höhere Erlöse an den Kurzfrist-Strommärkten erzielen, Reststoffe optimal einsetzen oder grünen Wasserstoff stärker in ihre Prozesse einbinden können.
245 kB; Jpeg Image
KISTERS 3DViewStation - Der Schlüssel zur Einsparung von CAD-Lizenzen
30 kB; PNG Image
ViewStation Licence Manager
1 MB; Jpeg Image
Die Optimierungssoftware des Aachener IT-Dienstleisters KISTERS AG unterstützt Betreiber von Solar- und Windparks sowohl bei der strategischen Investitionsentscheidung, welche Batterie die richtige ist, als auch bei der täglichen Betriebsentscheidung, wie der Speicher am besten einzusetzen ist, um möglichst hohe Erlöse an den Märkten zu erzielen.
482 kB; Jpeg Image
KISTERS 3DViewStation mit neuer Zerschneidefunktionen und erweitertem PMI-Support
Bild: Zur Umsetzung von §14a EnWG und §9 EEG über ein Flexibilitätsmanagement bieten KISTERS und SAE IT-systems eine integrierte Komplettlösung aus Messtechnik und Software, die für Netzbetreiber den automatisierbaren Steuerungsprozess abdeckt.
330 kB; Jpeg Image
KISTERS 3DViewStation: 3D-Visualisierung für After Sales, Service und Ersatzteile
Wer Lasten verschieben kann, kann von sehr günstigen Strompreisen in den Mittagsstunden profitieren. Die IT-Lösung BelVis ResOpt zeigt energieintensiven Industrieunternehmen unternehmensindividuelle realitätsnahe Möglichkeiten auf. (Quelle: KISTERS)
Auf der E-world 2024 präsentiert die KISTERS AG u.a. IT-Lösungen, mit denen Energieversorger und Industrie sich als Wegbereiter für die intelligente Nutzung erneuerbarer Energien aufstellen können, und darüber hinaus cloud-basierte Lösungen für alle Marktrollen - sowohl zur Optimierung des Tagesgeschäfts, als auch für zukünftige Geschäftsmodelle. (Quelle: KISTERS)
8 MB; Jpeg Image
Bild: Um für mehrere Stadtwerke die Abwicklung der MaBiS- und GABi-Prozesse für Netz und Vertrieb als hochwertigen Komplettservice anbieten zu können, nutzt die edikoo GmbH & Co. KG die praxisbewährte Energiedatenmanagement-Lösung BelVis+ der KISTERS AG.
615 kB; Jpeg Image
KISTERS 3DViewStation: 3D-Heatmaps für aussagekräftige Machbarkeitsanalysen
113 kB; Jpeg Image
Bild: Exemplarischer Zusammenhang zwischen Kosten und CO2-Ausstoß in einem Energiesystem, dargestellt als Pareto-Front. Wichtigste Erkenntnis (in rot): Mit relativ geringen Investitionen können bereits sehr niedrige CO2-Emissionen erreicht werden.
320 kB; PNG Image
3D Systems Projet MJP 300W 3D-Drucker für Wachs Urmodelle im Feinguß
196 kB; Jpeg Image
KISTERS 3DViewStation: Mit 3D-Montageanleitungen werden Produkte bei der Fertigung lebendig
Zur Umsetzung von §14a EnWG und zur Flexibilisierung von Verbrauchern setzt der Netzbetreiber Alliander Netz Heinsberg GmbH auf die praxisbewährte Flexibilitätsmanagement-Lösung von KISTERS.
5 MB; Jpeg Image
Bild: Die FairNetz GmbH erhält mit KISTERS ControlStar ein modernes, vollredundantes und vollgraphisches Netzleitsystem zur Überwachung und Steuerung der Elektrizitäts-, Gas-, Wasser- und Fernwärmeversorgung. (Quelle: FairNetz GmbH)
247 kB; Jpeg Image
Bild: KISTERS präsentiert seine IT-Lösungen für alle Marktrollen auf der E-world an Stand 1-440 im brandneuen Corporate Design. (Quelle: KISTERS AG)
Bild: Zur Steuerung ihrer Kraftwerksblöcke gemäß einer optimalen Einsatzplanung und zur Bereitstellung von Ausgleichsenergie nutzt das Uniper Power Dispatch Business ein neues Echtzeit-Dispatching-System von KISTERS.
Fortschritte des "Carbonfaser 3D-Drucks" - Do. 22. Juni
836 kB; PNG Image
Ein typisches Beispiel sind Bauteile aus dem Werkstoff HI TEMP 300-AMB die oft in Lötanwendungen verwendet werden. Ein weiteres Beispiel ist das Material HT90, das seinen typischen Einsatz in Strömungsanalysen im Hochtemperaturbereich findet.
46 kB; Jpeg Image
Mit dem neuen VisiJet Tough Clear Werkstoff können transparente Bauteile jetzt auch mit dem professionellen 3D-Druck Einstiegssystemen gefertigt werden.
100 kB; Jpeg Image
Carbon 3D Drucker drucken endbelastbare Bauteile mit dem Material Nylon. Ergänzen Sie Ihre Vorrichtungs- und Teilefertigung mit dem Carbon FDM-Verbund-3D-Druck, um Geschwindigkeit, Durchsatz und Kostenvorteile zu erzielen. Hochfeste Kohlefasermaterialien in einer zuverlässigen, benutzerfreundlichen industriellen Druckertechnologie als Abteilungsdrucker einsetzen.
603 kB; PNG Image
Um serientauglichen Bauteile additiv zu fertigen benötigt man einen 3D-Drucker mit einem reproduzierbaren Druckprozess. Aber welche Verfahren bieten wirklich Lösungen für Serienbauteile und verfügen über Prozesskontrolle zur Qualitätssicherung? Faktoren zur Bewertung der Serientauglichkeit sind neben isotrophen Bauteileigenschaften unter anderem zertifizierte Werkstoffe, die Produktivität aber vor allem die
143 kB; Jpeg Image
KISTERS 3DViewStation: Effektiver Know-how-Schutz von sensiblen Produktdaten
443 kB; PNG Image
Was steckt hinter den Herstellerversprechen 3D-Druckbauteile als Serienbauteile einzusetzen.
193 kB; Jpeg Image
Energiemarkt Für Kund:innen in einem dynamischen Energiemarkt liefern wir prozessorientierte, intuitive, hochperformante und sichere Lösungen.
138 kB; Jpeg Image
3D-Viewer Unser Ziel: 3D-CAD-Daten für jede:n nutzbar machen. Deswegen bieten wir Ihnen 3D Viewer, die einfach und unkompliziert funktionieren.
129 kB; Jpeg Image
Professionelle 3D-Drucker Lösungen Großfomratige 2D-Drucker und -Scanner Bundesweiter Vertrieb, Beratung und Service-Leistungen aus einer Hand. Wir verstehen uns als kompetenter Lösungsanbieter, bei dem Ihre Anforderungen und eine partnerschaftliche Kund:innenbeziehung im Vordergrund stehen.
256 kB; Jpeg Image
Wasser, Wetter und Umwelt Wir stellen Ihnen die Werkzeuge bereit, mit denen Sie die zahlreichen Herausforderungen bei der Überwachung von Wasser-, Wetter- und Umweltdaten meistern.
241 kB; Jpeg Image
Energiemarkt Wasser, Wetter und Umwelt Arbeits- und Umweltschutz Umweltconsulting 3D-Drucker und 2D-Drucker + Scanner
112 kB; Jpeg Image
KISTERS 3DViewStation: Mehr CAD Lizenzen durch 3D-Viewer ersetzen und Geld sparen
424 kB; Jpeg Image
KISTERS 3DViewStation WebViewer: Sichere 3D-Visualisierung - jederzeit und überall
89 kB; Jpeg Image
KISTERS 3DViewStation exports native data to Minecraft NBT file format
308 kB; Jpeg Image
Kisters Press Release target actual comparison
152 kB; Jpeg Image
Die KISTERS 3DViewStation V2022 - Fortgeschrittenes Visualisierungswerkzeug für 3D-CAD-Daten durch neue Funktionen
Bild: Das Aachener IT-Unternehmen KISTERS, das Mitte November Ziel eines Hacker-Angriffs war, ist nun in fast allen Bereichen wieder zum normalen Geschäftsbetrieb zurückgekehrt.
239 kB; Jpeg Image
Bild: Höchste Produktivität dank HP Page Wide 3D Druckverfahren -
354 kB; PNG Image
Bild: Faktencheck 3D Drucker - Aufwand der Supportentfernung
126 kB; Jpeg Image
Bild: Faktencheck 3D Drucker - Schneller Materialwechsel
CAD Daten im gesamten Unternehmensworkflow
Bild: Neue IT-Lösungen für alle Marktrollen stehen im Fokus, auch wenn die KISTERS AG bereits im Oktober 2021 entschieden hat, nicht mit eigenem Stand an der E-world 2022 teilzunehmen. Neu sind zum Beispiel der MaKo-Adressbuch-Service, Erweiterungen des MSB-Cockpits und die Regionalstrom-App. (Quelle: KISTERS AG)
4 kB; PNG Image
In der Nacht auf den 11. November 2021 wurde das IT-Unternehmen KISTERS Opfer eines Cyber-Angriffs.
2 MB; PNG Image
Bild: Die KISTERS Regionalstromplattform wird Teil des mobilen endios one-Ökosystems und wird als App – zusätzlich zur Web-Lösung – dazu beitragen, lokale Erzeuger und Verbraucher zu vernetzen sowie Angebot und Nachfrage besser abzustimmen. (Copyright: endios, KISTERS AG)
KISTERS 3DViewStation: Die sichere All-in-One Viewer-Lösung für 3D-Projektplanungen
228 kB; Jpeg Image
Bild: Die wartungsarmen WeatherSens Kompakt-Wetterstationen aus korrosionsbeständigen Materialien eignen sich insbesondere für Anwendungen in Hydro- und Agrarmeteorologie, Umwelt-Überwachung, Smart Cities, Wetterüberwachung an Straßen und Infrastruktur sowie in der Industrie. (Quelle: HyQuest Solutions, KISTERS Gruppe)
188 kB; Jpeg Image
Zum Produktportfolio der KISTERS AG gehören die meisten marktrelevanten 3D-Drucker-Technologien. Dies ermöglicht es uns zusammen mit Ihnen, das auf Ihre Anforderung passende Druckverfahren auszuwählen. Nutzen Sie unsere Fachkompetenz, bereits in einem ersten Telefonat können wir Ihnen einen Überblick über die im Markt verfügbaren Schichtbautechnologien geben.
82 kB; Jpeg Image
Fraggen Sie die 3D-Druck Spezialisten von KISTERS
62 kB; Jpeg Image
Das neue KISTERS 3D-Druck Technologiezentrum Aachen
732 kB; PNG Image
Bild: Michael Untiet (KISTERS) und Ronald Pfitzer (Stadtwerke Schwäbisch Hall GmbH) können schon auf einige gemeinsame Projekte zurückblicken. Die beiden Unternehmen werden weiter gemeinsam durchgängige Lösungen aus Verbrauchsabrechnungs- und Energiedatenmanagementsystem für Stadtwerke und auch für Arealnetze, Quartierslösungen, Submetering und Mieterstrom anbieten. (Copyright: Stadtwerke Schwäbisch Hall GmbH, KISTERS AG)
Bild: Mit Container-Technologie vereinfacht die KISTERS AG den Update-Prozess für die Energieversorger, senkt ihre Prozesskosten und sorgt auch dafür, dass mit Updates zusammenhängende Risiken minimiert werden, insb. Fehler durch Nebeneffekte seitens der IT-Infrastruktur der EVU. (Quelle: Adobe, Kento)
373 kB; Jpeg Image
KISTERS 3DViewStation: Texturen für noch realistischere Darstellungen
159 kB; Jpeg Image
KISTERS 3DViewStation: Ein intelligenter Viewer mit hohem Einsparpotential
635 kB; PNG Image
Dr. Markus Probst (KISTERS) und Dr. Volker Kruschinski (Schleupen) freuen sich, dass KISTERS und Schleupen durch diese Zusammenarbeit ihren Kunden für den Redispatch 2.0 eine durchgängige, zuverlässige Lösung für den gesamten Prozess anbieten können. (Quellen: KISTERS, Schleupen)
463 kB; Jpeg Image
KISTERS 3DViewStation V2021 reduces need for CAD licenses with new and extended analysis functions
592 kB; Jpeg Image
Bild: Als automatisierte Komplettlösung für den Kurzfristhandel bündelt das KISTERS Shortterm-Cockpit die verschiedenen Märkte in einem einzigen Tool und unterstützt die Händler bei DayAhead- und Intraday-Handel sowie bei der Flexibilitätsvermarktung. (Quelle: KISTERS AG)
4 MB; Jpeg Image
Dr. Anton Felder leitet den Geschäftsbereich Monitoring der KISTERS Gruppe sowie das Tochterunternehmen HyQuest Solutions. (Quelle: privat)
321 kB; Jpeg Image
KISTERS 3DViewStation offers fast, powerful visualization for Teamcenter Engineering and ActiveWorkspace
Basierend auf der Redispatch-Lösung von KISTERS plant der hessische Netzbetreiber EAM Netz GmbH, Redispatch-Dienstleistungen auch für weitere Netzbetreiber anzubieten. (Quelle: EAM Netz GmbH)
464 kB; Jpeg Image
Dr. Olaf Syben leitet seit 1. Januar 2021 den Bereich Optimierung und Virtuelle Kraftwerke des Geschäftsbereichs Energie der KISTERS AG (Quelle: privat)
17 MB; Jpeg Image
Bild: Die neue Kraftwerksoptimierung von KISTERS wird bei der HKW Heizkraftwerksgesellschaft Cottbus mbH für die kurz- und langfristige Optimierung sowie die Produktionsplanung zum Einsatz kommen. (Foto: Norman Gäbler - Film, Fotografie, Luftaufnahmen)
489 kB; Jpeg Image
Kisters 3DViewStation v2020.1
233 kB; Jpeg Image
KISTERS 3DViewStation bietet schnelle und leistungsfähige Visualisierung für 3DExperience und SmarTeam
Ralph Freude (li), Head of business line ict bei TÜV Rheinland, übergibt das Zertifikat an Klaus Kisters (re), CEO der KISTERS AG. (Quelle: KISTERS AG)
554 kB; Jpeg Image
Die KISTERS 3DViewStation bietet preiswerte, Digital Mockup (DMU) Funktionen
522 kB; Jpeg Image
Im KISTERS MSB-Cockpit läuft der sternförmige Datenversand hochautomatisiert ab und es führt den Anwender durch gegebenenfalls anstehende Aufgaben. (Quelle: KISTERS AG)
1 Source Design Credits 3DViewStation for its Faster Data Translation & Large Design Viewing Speed
Dr. Markus Probst übernimmt ab September 2020 die Vertriebsleitung des Geschäftsbereichs Energie bei der KISTERS AG.
122 kB; Jpeg Image
KISTERS unterstützt HomeOffice und remote Arbeitende im Umgang mit CAD Daten
342 kB; Jpeg Image
3DViewStation supports PMIs, MBD processes
270 kB; Jpeg Image
Mit dem Redispatch 2.0 steigt die Anzahl der am Prozess beteiligten Marktrollen und der einzubeziehenden Ressourcen. (Quelle: KISTERS)
14 kB; PNG Image
5) Webinar: Individuelles Webinar zur Auswahlberatung für Sie, ihr Team und Ihr Unternehmen
9 kB; PNG Image
4) Webinar: Digitale Serien- Fertigung von Kunsstoff Bauteilen mit 3D-Druckern
10 kB; PNG Image
2) Webinar: 3D-Drucker für Anschaungs- und Konzept- Modelle
3) Webinar: 3D-Drucker für Funktionsprototypen
11 kB; PNG Image
1) Webinar: Marktübersicht 3D-Drucker
18 kB; PNG Image
Webinarreihe 3D-DRUCK
470 kB; Jpeg Image
KISTERS 3DViewStation: Reuse CAD data with a more accurate clash detection, new search features and merge objects
Kisters 3DViewStation: fast + many functions + easy-to-use
284 kB; Jpeg Image
Das übersichtliche Dashboard des Reporting-Cockpits. (Quelle: KISTERS)
766 kB; Jpeg Image
Mit der neuen Plattform für die Vermarktung von Regionalstrom können die EVU die Verbraucher in die Gestaltung der Energiewende einbinden. (Quelle: KISTERS)
397 kB; PNG Image
Kisters VisShare - Online Zusammenarbeit einfach gemacht
419 kB; Jpeg Image
KISTERS zeigt effiziente Lösungen für alle Marktrollen am neuen Standort in Halle 1, Stand 437. (Quelle: KISTERS)
525 kB; Jpeg Image
Offline gegen Online CAD Visualisierung - auf der Suche nach dem heiligen Gral
768 kB; Jpeg Image
Mehrere Millionen Haushalte und Unternehmen können perspektivisch Flexibilitäten bereitstellen, deren Zusammenspiel der FlexManager optimiert und steuert. (Quelle: KISTERS AG)
434 kB; Jpeg Image
Next Generation und fortgeschrittene Visualisierung für PLM-Systeme
697 kB; Jpeg Image
Das Dashboard der Marktpreisdatenbank zeigt den Status der Preisdatenimporte und ist benutzerindividuell konfigurierbar. (Quelle: KISTERS)
382 kB; Jpeg Image
advanced visualization for machinery
406 kB; Jpeg Image
Schnelle und fortgeschrittene Visualisierung für Bau / BIM Anwender
Echte mobile Visualisierung von CAD Daten unterschiedlichster Quellen
Virtuelle Inspektionen & Reviews ohne Vorlaufzeit, integriert und stand alone
639 kB; Jpeg Image
Der MSB erhält in der Marktkommunikation 2020 eine zentrale Rolle mit deutlich mehr Verantwortung. (Quelle: KISTERS)
85 kB; Jpeg Image
HP JF 5200 in der Serienteilefertigung
178 kB; Jpeg Image
Neu! HP JF 5200
98 kB; Jpeg Image
HP Jet Fusion 3D-Drucker Endbelastbare Bauteile auch in Vollfarbe einfach dreidimensional ausdrucken mit den HP Jet Fusion 3D-Druckern JF 580 und JF 540
53 kB; Jpeg Image
HP-Trade-In 3D-Drucker Jet Fusion Erfragen Sie die genaue Eintauschprämie auf https://www.3d-produktionsdrucker.de/alt-gegen-neu-hp-trade-in/
244 kB; PNG Image
TechDocAuthoring
526 kB; PNG Image
Kosteneffiziente Weiterverwendung von CAD Daten für Gießereien, Modell- und Formen- als auch Werkzeugbauern
364 kB; PNG Image
CAD-Daten für die Technische Dokumentation aufbereiten, Split-Funktion, Feature-Erkennung - und wieder schneller
395 kB; Jpeg Image
Der Virtual Power Plant Manager (VPPM) aus der KISTERS-Cloud hilft VK-Betreibern dabei, ihre Virtuellen Kraftwerke markt- und netzdienlich zu bewirtschaften. (Quelle: KISTERS)
710 kB; Jpeg Image
Freuen sich über die gelungene IT-Migration für die ZFA von rund 8000 Zählern innerhalb weniger Monate: v.l. Hans-Joachim Lueg (KISTERS AG), Thomas Beaupain, Sven Nuhn (beide ENM). (Quelle: KISTERS)
An Stand 3-131 zeigt KISTERS cloud-fähige IT-Lösungen für EVU und Stadtwerke, mit denen sie für alle Anforderungen der Energiebranche in sämtlichen Marktbereichen gut gerüstet sind / Quelle: KISTERS
665 kB; PNG Image
Fortgeschrittene Wandstäkenanalyse: schnell, genau, preiswert
324 kB; Jpeg Image
Computable Award for DAF 3D Online Truck configurator
400 kB; PNG Image
Visualisierung von extrem großen CAD Baugruppen
317 kB; PNG Image
Kisters
739 kB; Jpeg Image
Übersichtliche Visualisierungen und aufgabenorientierte Bedienmöglichkeiten unterstützen die Mitarbeiter des VMHA.
259 kB; Jpeg Image
Adding graphics to systems handling most complex variants and configurations
Mit dem Fahrplan-Cockpit bietet KISTERS jetzt ein modernes, komplett neu entwickeltes Tool für die gesamte Marktkommunikation auf Handelsebene. (Quelle: KISTERS)
385 kB; Jpeg Image
High-Performance VR-Lösung für komplexe CAD Daten
350 kB; Jpeg Image
KISTERS 3DViewStation Desktop wartet mit verbesserter Kompression und einer Echtzeit Wandstärkenanalyse auf
450 kB; Jpeg Image
KISTERS 3DViewStation Integration in Siemens TeamCenter Engineering und Active Workspace
523 kB; Jpeg Image
Communication of large designs, fast & secure, using Kisters 3DViewStation
235 kB; Jpeg Image
Die Verantwortlichen freuen sich, dass KISTERS-Leittechnik künftig für die sichere Regelleistungserbringung der Uniper-Erzeugungsanlagen sorgt.
875 kB; Jpeg Image
RainTrak RT-iCE von HyQuest Solutions: Komplettlösung zur Datenerfassung und Protokollierung von Niederschlägen
103 kB; Jpeg Image
Regenbecken.Online: Effizientes Berichtswesen und Betriebsoptimierung für Entwässerungsbetriebe
351 kB; Jpeg Image
Cloud-Service HydroMaster: Präzise radarbasierte Niederschlagsinformationen, -vorhersagen und -warnungen für lokale Einzugsgebiete und Hotspots
838 kB; PNG Image
Bild: KISTERS Lösung zeigt leicht verständliche Informationen bzgl. Wasserstand, Abfluss und Niederschlag – hier am Beispiel Irma im August 2017. Quellen: KISTERS, ESRI, USGS, NOAA
457 kB; Jpeg Image
Die einfache Oberfläche des Produktkalkulators ermöglicht die Kalkulation ohne Kenntnisse der integrierten komplexen Berechnungsformeln.
144 kB; Jpeg Image
HydroMaster empfängt Echtzeit-Radardaten und zeigt Niederschlagsbeobachtungen und -prognosen in hoher räumlicher und zeitlicher Auflösung.
4 MB; PNG Image
Regenbecken.Online erzeugt Jahresberichte auf Knopfdruck.
603 kB; Jpeg Image
Beim KISTERS-Messeauftritt 2018 gibt es IT-Lösungen rund um die Themen Metering, Smart Grids und virtuelle Kraftwerke sowie Software für den automatisierten Intraday-Handel und den Energievertrieb zu sehen.
Kisters enhances 3DViewStation WebViewer with 3D fly through and intellectual property protection (IPP)
3DViewStation V2017.1 WebViewer flyThrough visibility distort
Kisters enhances 3DViewStation Desktop with 3D fly through and intellectual property protection (IPP)
354 kB; Jpeg Image
Der Drag&Drop-Editor von BelVis AlgoTrade ermöglicht den Anwendern, auch ohne Programmierkenntnisse eigene Handelsstrategien zu entwickeln und zu testen.
552 kB; Jpeg Image
Ralph Freude (li), Head of business line ict bei TÜV Rheinland, übergibt das Zertifikat an Klaus Kisters (re), CEO der KISTERS AG.
398 kB; PNG Image
3D View Station V2017 Advanced Vectorization
22 kB; Jpeg Image
81 kB; Jpeg Image
Steht künftig bei KISTERS als Vertriebsleiter Energie auf der Brücke: Dr. Heiko Schell
3D View Station V 2017 Materials
233 kB; PNG Image
3DViewStationV2017 Wallthickness Rollingball
957 kB; PNG Image
3D View Station V 2017 Web Viewer
Mit dem MSB-Portal von KISTERS haben die Kunden ihre Messdaten spartenübergreifend und um wichtige Zusatzinformationen ergänzt stets im Blick.
3DViewStation
153 kB; Jpeg Image
Sven Nuhn (EAM Kassel, rechts) und Hans-Joachim Lueg (KISTERS Aachen) besiegeln die Fortführung und Erweiterung ihrer Kooperation.
KISTERS bietet leistungsstarke IT-Lösungen für alle Marktteilnehmer
337 kB; PNG Image
Web-basierter Zugriff auf Baugruppen und Dokumente von überall - Kisters OnVidus
34 kB; PNG Image
3DViewStation WebViewer v2016.1
294 kB; PNG Image
3D View Station Web Viewer
483 kB; Jpeg Image
Die übersichtliche Handelsoberfläche des Intraday-Cockpits zeigt Live-Daten der Börse (Orders, Preise, Mengen) über die Direktanbindung an die EPEX Spot
343 kB; Jpeg Image
Digitalisierungsgesetz
173 kB; PNG Image
3DViewStation Desktop v2016.1
83 kB; Jpeg Image
Data Analytics Grafik
752 kB; Jpeg Image
VENSYS Energy AG
460 kB; PNG Image
3D ViewStation WebViewer 2016 service application
446 kB; Jpeg Image
Hydrologische und meteorologische Daten lassen sich mit der „KISTERS Data Analytics Plattform“ für datenbasierte Entscheidungen auswerten.
19 kB; Jpeg Image
104 kB; PNG Image
Neu! ProJet MJP 2500 3D Drucker
3DViewStation WebViewer 2016 Press configured engine
778 kB; PNG Image
3DViewStation WebViewer 2016 Press
347 kB; Jpeg Image
Mithilfe des übersichtlichen KiBiD-Explorers gelingt es dem Anwender, die Daten schnell zu sichten und richtig zu interpretieren.
442 kB; PNG Image
Große 3D CAD Modelle noch schneller visualisieren & analysieren: KISTERS 3DViewStation V2016
461 kB; Jpeg Image
Neben der Erstellung von Hochwasserfrühwarnungen zeigt das meteorologische Zentrum Zusammenhänge zwischen der Großwetterlage und Flutereignissen auf. (Quelle: KISTERS AG, DWD)
3DViewStation SmarTeam 2015
458 kB; Jpeg Image
KiECO ermöglicht eine umfassende Sicht auf alle Daten, ihre Interpretation und die Analyse von Zusammenhängen
862 kB; PNG Image
3DViewStation WebViewer 2015
484 kB; PNG Image
Große 3D CAD Modelle visualisieren & analysieren: KISTERS 3DViewStation V2015.1
110 kB; Jpeg Image
Berechnung der Prognosen im KISTERS Rechenzentrum und pünktliche Lieferung an den Kunden per FTP.
428 kB; Jpeg Image
Practical Benefits of KISTERS' 3DViewStation Emerge During COE Customer Presentation
Hydrological Services Ltd.
271 kB; PNG Image
3D View Station Desktop 3D Explode+2D
214 kB; PNG Image
3DViewStation v2014.2 3D+2D-PDF
212 kB; Jpeg Image
Mit BelVis ESS Cockpit können sich Bilanzkreismanager jederzeit ortsunabhängig über Smartphone/Tablet via App oder Browser ein exaktes Bild über die Fahrplananmeldungen zu machen.
158 kB; PNG Image
Kisters 3DViewStation 3D PDF analyse MBD PMI
129 kB; PNG Image
Kisters 3DViewStation 3D PDF Template MBD PMI
219 kB; Jpeg Image
3D-CAD Viewer für Catia 2D-Zeichnungen, großformatiges Drucken, Undo: KISTERS 3DViewStation V2014.1
18 kB; Jpeg Image
Die neue KISTERS-Zentrale am Rande der Eifel bietet mit 7000 qm ausreichend Platz für etwa 300 Mitarbeiter.
78 kB; Jpeg Image
Um Betroffene bei Hochwasser zeitnah zu informieren, werden verschiedene Info-Quellen zusammengefügt. Dabei hilft die Software WISKI von KISTERS
68 kB; Jpeg Image
Freuen sich auf die künftige Zusammenarbeit (v.l.): Ingo Bittner, Geschäftsführer Bittner + Krull und Klaus Kisters, Vorstand KISTERS AG
312 kB; Jpeg Image
Anpassung der Bedienoberfläche und BREP Export: KISTERS 3DViewStation V2014
3D CAD Viewer für mobile Anwender: KISTERS 3DViewStation auf Tablet-PCs und Smartphones
Das Messdatenmanagement WISKI verarbeitet neben hydrologischen Werten jetzt auch Metadaten der Probenahme sowie die physikalisch-chemischen Wasserqualitätsinformationen. (Quelle: Janpietruszka | Dreamstime.com)
115 kB; PNG Image
3D Drucker Distribution Deutschland Österreich
23 kB; PNG Image
3D Drucker "live" auf der Euromold
257 kB; Jpeg Image
Entformungsschrägenanalyse und automatische Baugruppenexplosion: KISTERS 3DViewStation V12.03
Der 3D-CAD Cloud Viewer: KISTERS 3DViewStation WebViewer
Die Lösung aus Aachen ermöglicht den effizienten Betrieb von EEG-Anlagen jeglicher Coleur.
3DViewStation V12.02
Markus Neuhaus ist neuer Vertriebsleiter der KISTERS Schweiz GmbH.
975 kB; Jpeg Image
201 kB; Jpeg Image
3D-CAD-Viewer mit Bi-Turbo: Kisters 3DViewStation V12.0
292 kB; PNG Image
Aspekte Grafische Navigation
689 kB; Jpeg Image
ECTR 3DViewStation ActiveX markups
35 kB; Jpeg Image
ProJet 3510 er Serie
51 kB; Jpeg Image
3D Druck im Architekturbereich
416 kB; Jpeg Image
3D-PDF lesen und schreiben mit der der Kisters 3DViewStation V11.4
20 kB; Jpeg Image
„ControlStar ROM Offshore Wind“ ermöglicht den effizienten Betrieb von Offshore-Windparks.
28 kB; Jpeg Image
Veranstaltungsorte 3D-Drucker Seminare
3DViewStation V11.3 filter BOM Markup change request
661 kB; Jpeg Image
342 kB; PNG Image
3DViewStationV11 views management
30 kB; Jpeg Image
ZPrinter 850 neuer riesiger 3D-Drucker
33 kB; Jpeg Image
3D Drucker "live" Hannover Messe
66 kB; Jpeg Image
Rapid Prototyping Systeme (Create More)
39 kB; Jpeg Image
3D Drucker in Aktion
670 kB; Jpeg Image
Tafel animation
508 kB; Jpeg Image
3D ViewStation V11 Moto
163 kB; PNG Image
3D ViewStation V11: 3D-Viewer Komponente für InPlace Integrationen
236 kB; Jpeg Image
10 kB; Jpeg Image
Das Leittechniksystem ControlStar erfüllt alle funktionalen Anforderungen für die Steuerung der Sekundärregelleistung.
608 kB; PNG Image
Blick in einen Motor der ohne Konvertierung geladen und analysiert werden kann.
Bild: ZBuilder Ultra
34 kB; Jpeg Image
ZCorporation 3D-Drucker
275 kB; Jpeg Image
27 kB; Jpeg Image
Bild: 3D-Drucker ZPrinter 350
3 kB; Jpeg Image
Bild: gedrucktes 3D-Modell mit zp150
Bild: ZCoportion 3D Drucker ZPrinter 650
56 kB; Jpeg Image
Der kompakte LineStar PKmicro fungiert sowohl als Protokollkonverter als auch Prozesskoppler.
339 kB; Jpeg Image
3DVS multicad section dimensions
Contex FLEX50i left
Contex HD4250 left
64 kB; Jpeg Image
Klaus Kisters, Vorstand und Miteigentümer der KISTERS AG
96 kB; Jpeg Image
smg420 product grabber player
851 kB; Jpeg Image
Bild 3D Drucker Contex ZPrinter 450
Bild: 3D Drucker Contex DesignMate Cx
Bild 3D Drucker Contex DesignMate Mx
Bild 3D Drucker Contex DesignMate Cx
224 kB; Jpeg Image
IM80_2d3d
204 kB; Jpeg Image
IM80_PDF-markup_JT
smg320_pathplanning
182 kB; Jpeg Image
smg320_adobe_plugin1